○鉾田市障害者の日常生活及び社会生活を総合的に支援するための法律施行細則
平成25年3月30日
規則第31号
鉾田市障害者自立支援法施行細則(平成19年3月30日鉾田市規則第29号)の全部を改正する。
(趣旨)
第1条 この規則は,障害者の日常生活及び社会生活を総合的に支援するための法律(平成17年法律第123号。以下「法」という。)の施行に関し,障害者の日常生活及び社会生活を総合的に支援するための法律施行令(平成18年政令第10号。以下「政令」という。)及び障害者の日常生活及び社会生活を総合的に支援するための法律施行規則(平成18年厚生労働省令第19号。以下「省令」という。)に定めるもののほか,必要な事項を定めるものとする。
(定義)
第2条 この規則において,用いる用語の定義は,法,政令,省令において用いる用語の例による。
(備付帳簿)
第3条 鉾田市福祉事務所長(以下「福祉事務所長」という。)は,介護給付費等支給決定者台帳を備えなければならない。
2 福祉事務所長は,前項の帳簿を電磁的記録(電子的方式,磁気的方式その他の知覚によっては認識することができない方式で作られる記録であって,電子計算機による情報処理の用に供するものをいう。)により作成することができる。
(介護給付費等の支給決定の申請)
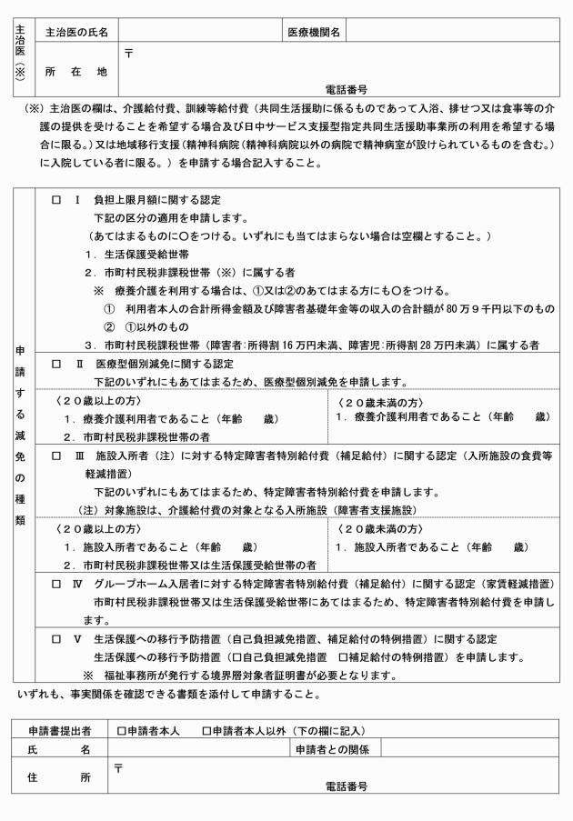
第4条 省令第7条第1項及び第34条の3第1項に規定する申請書は,支給申請書兼利用者負担額減額・免除等申請書(様式第1号)とする。
2 前項の申請書は,福祉事務所長に提出するものとする。
4 前項に規定する依頼書の送付を受けた申請者は,次に掲げる書類を福祉事務所長へ提出しなければならない。
(1) 障害福祉サービス等利用計画案
(2) 障害福祉サービス等利用計画案(週間計画表)
(3) 申請者の現状(基本情報)
(4) 計画相談支援給付費・障害児相談支援給付費支給申請書(様式第3号)
(5) 計画相談支援依頼・変更届出書(様式第4号)
(負担上限月額の減額適用等の申請)
第5条 政令第17条に規定する負担上限月額の減額又は免除の適用を受けようとする者は,支給申請書兼利用者負担額減額・免除等申請書(様式第1号)により福祉事務所長に申請するものとする。
(障害支援区分の認定)
第6条 福祉事務所長は,法第15条の規定により設置された鹿行広域事務組合障害者介護給付費等審査会(以下「審査会」という。)へ政令第10条第1項の通知を行い,審査会から政令第10条第2項の通知に基づき,障害支援区分を認定するものとする。
(障害支援区分の認定の通知)
第7条 政令第10条第3項の規定による通知は,障害支援区分認定通知書(様式第5号)によるものとする。
(支給決定等の変更の申請)
第11条 法第24条第1項の規定による支給決定の変更又は政令第17条に規定する負担上限月額の変更を申請しようとする者は,支給変更申請書兼利用者負担額減額・免除等変更申請書(様式第10号)により,福祉事務所長に申請するものとする。
(支給決定の取消通知)
第13条 省令第20条第1項の規定による通知は,支給決定取消通知書(様式第13号)により行う。
(申請内容の変更の申請)
第14条 省令第22条に規定する届出書は,申請内容変更届出書(様式第14号)とする。
2 前項の申請書は,福祉事務所長に提出するものとする。
(受給者証の再交付の申請)
第15条 省令第23第1項に規定する申請書は,受給者証再交付申請書(様式第15号)とする。
2 前項の申請書は,福祉事務所長に提出するものとする。
(特例介護給付費等又は特例障害者相談支援給付費の支給の申請等)
第16条 省令第31条第1項及び省令第34条の53第1項に規定する申請書は,特例介護給付費 特例訓練等給付費 特例特定障害者特別給付費 特例地域相談支援給付費 支給申請書(様式第16号)とする。
2 前項の申請書は,福祉事務所長に提出するものとする。
(特例介護給付費等又は特例障害者相談支援給付費の額)
第17条 特例介護給付費等又は特例障害者相談支援給付費の額は,法第30条第3項又は法第51条第3項の規定によりその基準とされる額とする。
(補装具費の支給の申請等)
第19条 省令第65条の7第1項の申請書は,補装具費(購入・借受け・修理)支給申請書(様式第20号)によるものとする。
(高額障害福祉サービス費の支給の申請等)
第20条 省令第65条の9の2第1項に規定する申請書は,高額障害福祉サービス費支給申請書(様式第24号)とする。
2 前項の申請書は,福祉事務所長に提出するものとする。
(様式の変更)
第21条 事務の簡素化,効率化等に資する場合,市民の利便性が向上する場合等は,この規則に定める様式を変更して使用することができるものとする。
(委任)
第22条 この規則に定めるもののほか必要な事項は,市長が別に定めるものとする。
附則
(施行期日)
1 この規則は,平成25年4月1日から施行する。
(経過措置)
2 この規則の施行の際現にこの規則による改正前の鉾田市障害者自立支援法施行細則の規定によりなされた手続その他の行為は,この規則の施行の日以後において,それぞれこの規則による改正後の鉾田市障害者の日常生活及び社会生活を総合的に支援するための法律施行細則の相当規定によりなされた手続その他の行為とみなす。
附則(平成27年12月22日規則第42号)
この規則は,平成28年1月1日から施行する。
附則(平成29年2月28日規則第4号)
この規則は,公布の日から施行する。
附則(平成30年5月25日規則第13号)
この規則は,公布の日から施行する。
附則(令和4年1月25日規則第1号)
この規則は,令和4年2月1日から施行する。
附則(令和7年11月21日規則第36号)
この規則は,令和7年11月21日から施行し,令和7年10月1日から適用する。
別表(第8条関係)
介護給付
サービスの種類 | 決定要件 | サービスの内容 | 基本支給量(月) | 有効期間 | ||||||
区分1 | 区分2 | 区分3 | 区分4 | 区分5 | 区分6 | 障害児 | ||||
1 居宅介護 | ||||||||||
身体介護中心 | 障害支援区分が区分1以上である者 | 入浴,排泄又は食事の介助等身体の介護を中心としたサービスを行う | 8時間 | 16時間 | 24時間 | 32時間 | 40時間 | 48時間 | 20時間 | 1ヶ月~1年 |
通院等介助(身体)中心 | 次の心身の状態にある利用者 1 障害支援区分が区分2以上である者 2 次の認定調査項目について,いずれか1つ以上認定されていること (一) 歩行 「全面的な支援が必要」 (二) 移乗 「見守り等の支援が必要」「部分的な支援が必要」「全面的な支援が必要」 (三) 移動 「見守り等の支援が必要」「部分的な支援が必要」「全面的な支援が必要」 (四) 排尿 「部分的な支援が必要」「全面的な支援が必要」 (五) 排便 「部分的な支援が必要」「全面的な支援が必要」 | 通院介助(通院等のための屋内外における移動等の介助又は通院先での受診の手続き,移動等の介助)が中心であり,身体介護を伴うサービスを行う | 12時間 | 1ヶ月~1年 | ||||||
家事援助中心 | 障害支援区分が区分1以上に該当する者のうち,単身世帯に属する利用者又は家族若しくは親族と同居している利用者であって,当該家族等の障害,疾病等の理由により,当該利用者又は当該家族等が家事を行うことが困難である者 | 調理,掃除,洗濯等家事全般の援助を中心としたサービスを行う | 8時間 | 10時間 | 12時間 | 14時間 | 16時間 | 18時間 | 12時間 | 1ヶ月~1年 |
通院介助中心 | 障害支援区分が区分1以上である者 | 通院介助(通院等のための屋内外における移動等の介助又は通院先での受診の手続き,移動等の介助)が中心である身体介護を伴わないサービスを行う | 8時間 | 1ヶ月~1年 | ||||||
通院等乗降介助中心 | 障害支援区分が区分1以上である者 | 通院等のため,自らの運転する車両への乗車又は降車の介助を行うとともに,併せて乗車前,若しくは降車後の屋内外における移動等の介助又は通院先での受診の手続き,移動の介助 | 8回 | 1ヶ月~1年 | ||||||
2 重度訪問介護 | 障害支援区分が区分4以上であって,1又は2のいずれかに該当する者 1 二肢以上に麻痺等があり,障害支援区分の認定調査項目のうち「歩行」「移乗」「排尿」「排便」のいずれも「支援が不要」以外と認定されていること 2 障害支援区分の認定調査項目のうち行動関連項目等(12項目)の合計点数が10点以上である者 上記の1に該当する者であって,重度障害者等包括支援の対象者においては(重度)に該当 | 重度の肢体不自由又は重度の知的障害若しくは精神障害により行動上著しい困難を有する障害者であって常時介護を要するものにつき,居宅における入浴,排泄及び食事の介護,調理,洗濯及び掃除等の家事並びに生活等に関する相談および助言その他の生活全般にわたる援助並びに外出時の移動支援までの総合的なサービスを行う | 120時間 | 145時間 | (基本) 170時間 (重度) 195時間 | 障害者の支給量に準ずる | 1ヶ月~1年 | |||
3 同行援護 | (身体介護を伴わない場合) 同行援護アセスメント票の項目中「視力障害」「視野障害」及び「夜盲」のいずれかが1点以上であり,かつ,「移動障害」の点数が「1点以上」の者 ※身体介護を伴わない場合は障害認定区分を必要としないものとする | 視覚障害により,移動に著しい困難を有する障害者等につき,外出時において,当該障害者等に同行し,移動に必要な視覚的情報の提供(代筆・代読含む)するとともに,移動の援助,排泄及び食事等の介護その他の当該障害者等が外出する際に必要な援助を行う | 16時間 | 1ヶ月~1年 | ||||||
(身体介護を伴う場合)次のいずれにも該当する者 1 同行援護アセスメント票の項目中「視力障害」「視野障害」及び「夜盲」のいずれかが1点以上であり,かつ,「移動障害」の点数が「1点以上」の者 2 障害支援区分が区分2以上に該当する者 3 次の認定調査項目について,いずれか1つ以上認定されていること (一) 歩行 「全面的な支援が必要」 (二) 移乗 「見守り等の支援が必要」「部分的な支援が必要」「全面的な支援が必要」 (三) 移動 「見守り等の支援が必要」「部分的な支援が必要」「全面的な支援が必要」 (四) 排尿 「部分的な支援が必要」「全面的な支援が必要」 (五) 排便 「部分的な支援が必要」「全面的な支援が必要」 | 24時間 | 1ヶ月~1年 | ||||||||
4 行動援護 | 障害支援区分が区分3以上であって,障害支援区分の認定調査項目のうち行動関連項目(12項目)等の合計点数が10点以上の者 | 知的障害又は精神障害により行動上著しい困難を有する障害者等であって常時介護を要するものにつき,行動の際に生じ得る危険回避のために必要な援護,外出時の移動支援,排泄及び食事等の介護,その他行動する際の必要な支援を行う | 27時間 | 37時間 | 49時間 | 63時間 | 35時間 | 1ヶ月~1年 | ||
5 重度障害者包括支援 | 障害支援区分が区分6に該当する者のうち,意思疎通に著しい困難を有する者であって以下に掲げる者 1 四肢すべてに麻痺があり,かつ,寝たきり状態にある障害者のうち,次のいずれかに該当する者 (1) 人工呼吸器による呼吸管理を行っている身体障害者 (2) 最重度知的障害者 2 障害支援区分の認定調査項目のうち行動関連項目(12項目)等の合計点数が10点以上である者(強度行動障害) | 常時介護を要する障害者等であって,意思疎通を図ることに著しい支障があるもののうち,四肢の麻痺及び寝たきり状態にあるもの並びに知的障害者又は精神障害により行動上著しい困難を有するものにつき,居宅介護,重度訪問介護,同行援護,行動援護,生活介護,短期入所,自立訓練,就労移行支援,就労継続支援及び共同生活援助を包括的に提供する | 372時間 | 障害者の支給量に準ずる | 1ヶ月~1年 | |||||
6 短期入所 | 障害支援区分が区分1以上である者 | 居宅においてその介護を行う者の疾病その他の理由により,障害者支援施設,児童福祉施設その他の施設への短期間の入所を必要とする障害者等につき,当該施設に短期間の入所させ,入浴,排泄及び食事等の介護,その他日常生活上の支援を行う | 12日 | 12日 | 1ヶ月~1年 | |||||
7 生活介護 | 1 障害支援区分が区分3(施設入所支援を利用する場合は区分4)以上である者 2 年齢が50歳以上で,障害支援区分が区分2(施設入所支援を利用する場合は区分3)以上である者 3 障害者支援施設に入所する者であって障害支援区分4(50歳以上の場合は障害支援区分3)より低い者のうち,指定特定相談支援事業者によるサービス等利用計画案の作成の手続きを経た上で,市町村が利用の組み合わせの必要性を認めた者 | 障害者支援施設その他施設において 1 食事・入浴・排泄等の介護,日常生活上の支援 2 軽作業等の生産活動や創作的活動の機会の提供 3 1や2を通じた身体機能,生活能力向上のため必要な援助を行う | 23日 | 1ヶ月~3年 | ||||||
8 療養介護 | 病院等への長期入院による医療的ケアに加え,常時の介護を必要とする障害者として次に掲げる者 1 障害支援区分が区分6であり,筋萎縮性側索硬化症(ALS)患者等気管切開を伴う人工呼吸器による呼吸管理を行っている者 2 障害支援区分が区分5以上であり,筋ジストロフィー患者又は重度心身障害者 | 主として昼間において常時介護を要する者で医療機関において 1 機能訓練,療養上の管理,看護,医学的管理の下における介護及び日常生活上の世話 2 療養介護のうち医療に係るものを療養介護医療として提供する | 23日 | 1ヶ月~3年 | ||||||
9 施設入所支援 | 1 生活介護利用者のうち,障害支援区分が区分4以上の者(50歳以上の場合は,区分3以上) 2 自立訓練又は就労移行支援の利用者のうち,入所させながら訓練等を実施することが必要かつ効果的であると認められる者又はやむを得ない事情により,施設等へ通所することが困難な者 3 生活介護利用者のうち,障害支援区分が区分4(50歳以上の場合は区分3)より低い者のうち指定特定相談支援事業者によるサービス等利用計画案の作成の手続きを経た上で,市町村が組み合わせを認めた者 | 主として夜間において入浴,排泄及び食事等の介護,生活等に関する相談及び助言その他の必要な日常生活上の支援を行う | 31日 | 1ヶ月~3年(日中活動サービスの有効期間内) | ||||||
別表(第8条関係)
訓練等給付
サービスの種類 | 決定要件 | サービスの内容 | 標準利用期間 | 支給量 |
1 自立訓練 | ||||
機能訓練 | 地域生活を営む上で,身体機能・生活能力の維持・向上等のため,一定の支援が必要な身体障害者又は難病対象者 1 入所施設・病院を退所・退院した者で,地域生活への移行等を図る上で,身体的リハビリテーションの継続や身体機能の維持・回復等の支援が必要な者 2 特別支援学校を卒業した者で,地域生活を営む上で,身体機能の維持・回復等の支援が必要な者等 | 障害支援施設若しくは障害福祉サービス事業所に通わせ,当該障害者支援施設若しくは障害福祉サービス事業所において,又は当該障害者の居宅を訪問して行う理学療法,作業療法その他必要なリハビリテーション,生活等に関する相談及び助言その他の必要な支援を行う | 1年6ヶ月 (頚椎損傷による四肢の麻痺その他これに類する状態にある場合は3年間) | 23日/月 |
生活訓練 | 地域生活を営む上で,生活能力の維持・向上等のため,一定の支援が必要な知的障害者・精神障害者 1 入所施設・病院を退所・退院した者で,生活能力の維持・向上等の支援が必要な者 2 特別支援学校を卒業した者,継続した通院により症状が安定している者等であって,生活能力の維持・向上等の支援が必要な者等 | 障害支援施設若しくは障害福祉サービス事業所に通わせ,当該障害者支援施設若しくは障害福祉サービス事業所において,又は当該障害者の居宅を訪問して行う入浴,排泄及び食事等に関する自立した日常生活を営むために必要な訓練,生活等に関する相談及び助言その他の必要な支援を行う | 2年間 (長期間にわたって入所(入院)していた者等を対象とする場合には3年間) | 23日/月 |
2 宿泊型自立訓練 | 日中,一般就労や障害福祉サービスを利用している者等であって,地域移行に向けて一定期間,居住の場を提供して帰宅後における生活能力等の維持・向上のための訓練その他の支援が必要な知的障害者・精神障害者 | 居室その他の設備を利用させるとともに,家事等の日常生活能力を向上させるための支援,生活等に関する相談及び助言その他の必要な支援を行う | 2年間 (長期間にわたって入所(入院)していた者等を対象とする場合には3年間) | 31日/月 |
3 就労移行支援 | 1 就労を希望するものであって,単独で就労することが困難であるため,就労に必要な知識及び技術の習得若しくは就労先の紹介その他の支援が必要な65歳未満の者 2 あん摩マッサージ指圧師免許,はり師免許又はきゅう師免許を所得することにより,就労を希望する者 | 通常の事業所に雇用されることが可能と見込まれるものにつき,生産活動,職場体験その他の活動の機会の提供その他の就労に必要な知識及び能力の向上のために必要な訓練,求職活動に関する支援,その適性に応じた職場の開拓,就職後における職場への定着のために必要な相談その他の必要な支援を行う | 2年間 (あん摩マッサージ指圧師,はり師又はきゅう師の資格取得を目的とする養成施設利用する場合は3年間又は5年間) | 23日/月 |
4 就労継続支援A型 | 企業等に就労することが困難な者であって,雇用契約に基づき,継続的に就労することが可能な65歳未満の者(利用開始時65歳未満の者) 1 就労移行支援事業を利用したが,企業等の雇用に結びつかなかった者 2 特別支援学校を卒業して就職活動を行ったが,企業等の雇用に結びつかなかった者 3 企業を離職した者等就労経験のある者で,現に雇用関係がない者 | 通常の事業所に雇用されることが困難な障害者のうち適切な支援により雇用契約等に基づき就労する者につき,生産活動その他の活動の機会の提供そのたの就労に必要な知識及び能力の向上のために必要な訓練その他の必要な支援を行う | ― | 23日/月 |
5 就労継続支援B型 | 就労移行支援事業所等を利用したが一般企業等の雇用に結びつかない者や,一定年齢に達している者等であって就労の機会等を通じ,生産活動にかかる知識及び能力の向上や維持が期待される者 1 就労経験がある者であって,年齢や体力の面で一般企業に雇用されることが困難となった者 2 50歳に達している者又は障害基礎年金1級受給者 3 1・2に該当しない者であって,就労移行支援事業所等によるアセスメントにより,就労面に係る課題等の把握が行われている本事業の利用希望者 4 障害支援施設に入所する者については,指定特定相談支援事業者によるサービス等利用計画案の作成の手続きを経た上で,市町村が利用の組み合わせの必要性を認めた者 | 通常の事業所に雇用されることが困難な障害者のうち通常の事業所に雇用されていた障害者であってその年齢,心身の状態その他の事情により引き続き当該事業所に雇用されることが困難となった者,就労移行支援によっても通常の事業所に雇用されるに至らなかった者その他の通常の事業所に雇用されることが困難な者につき,生産活動その他の活動の機会の提供その他の就労に必要な知識及び能力の向上のために必要な訓練その他の必要な支援を行う | ― | 23日/月 |
6 就労選択支援 | 就労移行支援又は就労継続支援を利用する意向を有する者及び就労移行支援又は就労継続支援を利用している者※原則として,令和7年10月1日以降,新たに就労継続支援B型の利用を希望する方は,就労選択支援によるアセスメントが必要となる | 就労を希望する障害者又は就労の継続を希望する障害者であって,就労移行支援若しくは就労継続支援を受けること又は通常の事業所に雇用されることについて,当該障害者が適切な選択ができるよう,就労アセスメントの手法を活用して,本人の希望,就労能力や適性等に合った選択を支援する | 原則1ヶ月最大1ヶ月(1回)更新可能 | 23日/月 |
7 共同生活援助 | 障害者(身体障害者にあっては,65歳未満の者又は65歳に達する日の前日までに障害福祉サービス若しくはこれに準ずるものを利用したことがある者に限る) 1 在宅の障害者が本人の意に反して共同生活援助の利用を勧められることのないよう,徹底を図る 2 共同生活援助の利用対象者とする身体障害者の範囲については,施設からの地域移行の推進等の趣旨を踏まえ65歳に達した以降に身体障害者となった者については新規利用の対象としない | 障害者につき主として夜間において,共同生活を営むべき住居において相談,入浴,排泄又は食事の介護その他の日常生活上の援助を行う | ― (地域移行型ホームは2年) (サテライト型住居は3年間) | 31日/月 |































